首 页
走进勤基
集团简介
企业文化
六金计划
员工活动
学习园地
勤基人报
勤基台历
勤基礼品
集团荣誉
地理位置
活动视频
感恩录
产品中心
PCB制造
半导体IDH
百能信息
百能云芯
百勤科技
新闻中心
公司新闻
行业新闻
客户服务
服务优势
订单查询
合作伙伴
销售网络
销售机构
联系方式
人力资源
人才战略
员工福利
招聘岗位
面试提醒
我要留言
勤基毕业生
iPCB Ai
半导体信息
半导体事业部介绍
应用设计方案
电源设计方案
1.快充QC3.0
2.PD功能快充
3.无线充方案(电磁感应原理)
4.无线充方案(RF原理)
通讯设计方案
1.智能手环/手表方案
2.MESH组网方案
3.WiFi设计方案
4.NB-IOT设计方案
传感器模块设计方案
1.空气检测模块
2.可燃气模块
3.温湿度模块
4.压力检测模块
5.红外检测模块
6.甲醛检测模块
照明设计方案
1.LED调光照明方案
2.语音智能照明方案
智能家居中控方案
1.K-BOX检测联动方案
产品配套清单
市场主要应用
主要合作伙伴
联系我们
联 系 人:
许小姐
销售热线:
0755-83585818-315
传 真:
0755-83585256
手 机:
13556880177
E - Mail :
sally@kinji.cn
您的位置 >
首页
>
产品中心
> 半导体事业部介绍
产品目录
│
Products List
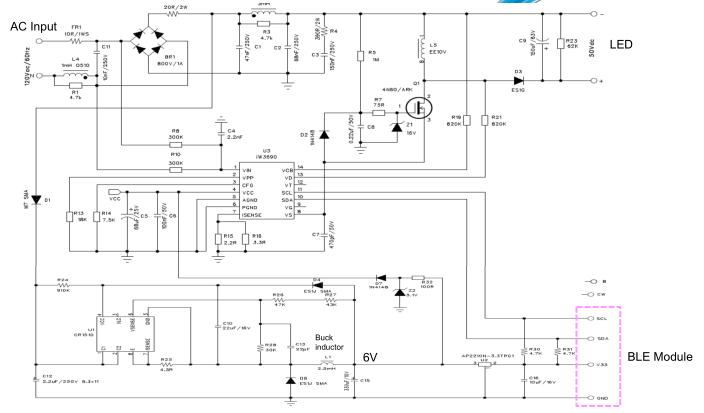
1. 勤基LED调光照明方案
三合一调光,兼容了可控硅调光和蓝牙无线调光
版权所有 © 2005-
2017
勤基集团有限公司
ICP证粤44030000502950